学而思于鲲鹏2021高一物理目标强基计划秋季班高清视频
资源分类: 物理资料
浏览热度: (1)
发布时间: 2024-09-07
最近更新: 2024-09-07
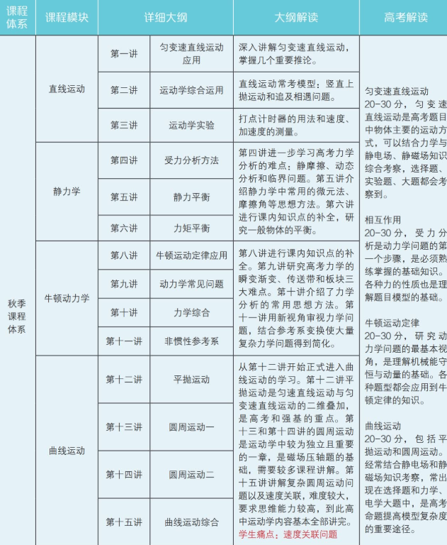
此课件来自学而思网校,于鲲鹏2021高一物理目标强基计划秋季班高清视频。此课件主要知识点包括:匀变速直线运动应用、运动学综合运用、运动学实验、受力分析方法、静力平衡、力矩平衡、牛顿运动定律应用、动力学常见问题、力学综合、非惯性参考系、平抛运动、圆周运动、曲线运动综合等等视频课程。。。。



声明:本站资源来自会员发布以及互联网公开收集,不代表本站立场,仅限学习交流使用,请遵循相关法律法规,请在下载后24小时内删除。 如有侵权争议、不妥之处请联系本站删除处理! 请用户仔细辨认内容的真实性,避免上当受骗!
-
免费下载或者VIP会员资源能否直接商用?
本站所有资源版权均属于原作者所有,这里所提供资源均只能用于参考学习用,请勿直接商用。若由于商用引起版权纠纷,一切责任均由使用者承担。更多说明请参考 VIP介绍。
-
提示下载完但解压或打开不了?
最常见的情况是下载不完整: 可对比下载完压缩包的与网盘上的容量,若小于网盘提示的容量则是这个原因。这是浏览器下载的bug,建议用百度网盘软件或迅雷下载。 若排除这种情况,可在对应资源底部留言,或联络我们。
-
找不到素材资源介绍文章里的示例图片?
对于会员专享、整站源码、程序插件、网站模板、网页模版等类型的素材,文章内用于介绍的图片通常并不包含在对应可供下载素材包内。这些相关商业图片需另外购买,且本站不负责(也没有办法)找到出处。 同样地一些字体文件也是这种情况,但部分素材会在素材包内有一份字体下载链接清单。
-
付款后无法显示下载地址或者无法查看内容?
如果您已经成功付款但是网站没有弹出成功提示,请联系站长提供付款信息为您处理
-
购买该资源后,可以退款吗?
源码素材属于虚拟商品,具有可复制性,可传播性,一旦授予,不接受任何形式的退款、换货要求。请您在购买获取之前确认好 是您所需要的资源
相关文章
高二地理王志伟猿辅导课程,本课程共23G,VIP会员可通过百度网盘转存下载或者在...
1
0
2023高三高考物理张雯 高考复读暑假班目录:01.菁英严选物理1.mp402....
2
0
腾讯课堂-王羽 2020年高考物理零基础完美逆袭提高班课程目录:├──01- 课...
1
0
2024高三高考物理 马红旭 S秋季班 上目录:01.运动学公式规律探究.mp4...
0
0